Logo

CXM Support

Login Signup
Login Signup
Home Solutions
Welcome to Freshdeskís support portal
Popular Search Results: Customers, Tickets, How to, etc.
Solution home CCSS Projects

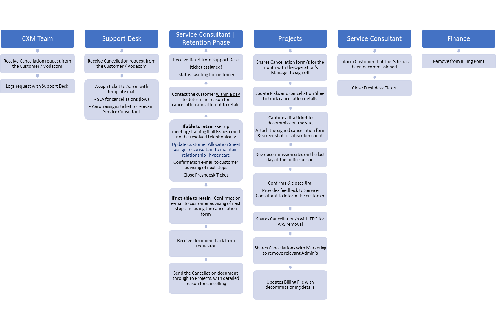
Cancellation Process

Modified on: Mon, 1 Aug, 2022 at 10:10 AM

Did you find it helpful? Yes No

Can you please tell us how we can improve this article?

Related Articles

  • Jira Process
  • Granting Access Process
  • 1st line support troubleshooting process
  • Common/ known issues
Article views count